Oggi è 3 aprile 2026, 13:33

Tutti gli orari sono UTC + 1 ora [ ora legale ]




Apri un nuovo argomento Rispondi all’argomento  [ 101 messaggi ]  Vai alla pagina Precedente  1, 2, 3, 4, 5, 6, 7  Prossimo
Autore Messaggio
MessaggioInviato: 13 febbraio 2013, 3:57 
Non connesso
Spider Bot RAVver
Spider Bot RAVver
Avatar utente

Iscritto il: 23 febbraio 2010, 17:05
Messaggi: 1673
Località: Prov. Roma
cameo ha scritto:
Il fatto che il cambio olio e filtro non sia stato fatto da loro non significa che sia stato fatto così male da deformare il monoblocco! Ma siamo pazzi? Se rifiutano un intervento in garanzia potrebbero avere seri problemi legali.
Oltretutto se cambiano un intero motore, non ci sono mica 6 mesi di garanzia, ma se non erro minimo 2 anni (e non più kilometri) per avvalersi su eventuali ulteriori difetti.

Quello che spaventa non è la sola bega che si ha per ottenere l'eventuale garanzia, ma quella di sapere che questo motore è difettato o potrebbe esserlo con le dovute conseguenze. Uno immagina, dopo tot anni e km di essere tranquillo, invece no! Ti fanno rimpiangere i benzina eh eh

_________________
il tempo non lo vede nessuno, il risultato lo vedono tutti
Rav4.3 DPF 136cv
Immagine


Top
 Profilo  
Rispondi citando  
MessaggioInviato: 13 febbraio 2013, 9:36 
Apparte che questo argomento sta andando O/T.... :x vi dico questa e poi in caso apriamo un bel topic LAMENTE E CAPRICCI DI MAMMA TOY :loool:

Tre anni fa i miei decidono di farsi un giro verso la Val Pusteria, mentre sono quasi arrivati, mio papà nota che il motore del land cruiser del 2005 comincia a perdere potenza con conseguente spia pressione olio accesa e spia motore.
Spegne subito e chiama i soccorsi.
Arriva il carro attrezzi, li carica e li porta all'officina TOY più vicina, Brunico, gli dan un furgoncino per farci finir la vacanza, nonostante l'accaduto, e intanto loro si muovono per sistemarla.
Risultato??

Le rondelle parafiamma degli iniettori andate, e gli iniettori che non riuscivano a polverizzare.... il gasolio trafilava nell'olio e i sedimenti delle stesse finite nell'olio, hanno tappato l'aspirazione dell'olio motore fottendo le bronzine...
La concessionaria ha chiamato la Toyota a Roma, han spiegato l'accaduto e nonostante che la vettura fosse fuori garanzia da due anni, che i tagliandi degli ultimi due anni son stati fatti da noi, han riconosciuto un motore nuovo, l'unica nostra spesa è stata l'olio motore. :yeeee: 7,5 l......

A me vien da dirci che se a questa persona han risposto così di cambiar concessionaria e cercarne una più seria, e di farci far una bella figura di m.... davanti a tutti! :lol:


Top
  
Rispondi citando  
MessaggioInviato: 13 febbraio 2013, 10:13 
piston ha scritto:
Quello che ho scritto a pagina 2 e le rispettive foto non sono stati presi in considerazione.
Il differenziale anteriore se così possiamo chiamarlo è un pò da chiarire per il suo funzionamento, mentre il centrale è un ferguson esente da manutenzione (giunto viscoso, pagina 2 per le foto e chiarimenti).



Piston, mi sto facendo un po' di domande pure io....

Evidentemente quello che ho sempre visto come "diff centrale " era solo il vero ingranaggio di rinvio....

Ma come può esser?

Io ho trovato questo schemino...


Allegati:
Trasmissione.JPG
Trasmissione.JPG [ 61.29 KiB | Osservato 13241 volte ]
Top
  
Rispondi citando  
MessaggioInviato: 13 febbraio 2013, 22:43 
Non connesso
Avatar utente

Iscritto il: 29 maggio 2012, 19:17
Messaggi: 131
Località: Catanzaro
L'esploso che ho messo a pagina 2 non mente. Le foto del ferguson (all'interno non le ho trovate sulla rete), ma basta unire i pezzi e tutto fila liscio. L'unica dubbio che ho, è sul funzionamento cambio e differenziale anteriore. Il ferguson centrale so come funziona, il torsen pure. Il lavoro svolto dal cambio e differenziale centrale (che poi non è un differenziale ma un semplice ingranaggio) mi sfugge. Penso che la funzione differenziale la svolga il cambio stesso, come ogni macchina a trasmissione anteriore. Il problema sta nel fatto che se la ruota lato passeggereo non gira (perchè quella guidatore sta slittando) addio trasmissione posteriore, ma così non credo sia (il rav rimarrebbe fermo). Però non può nemmeno essere che la ruota lato passeggero giri sempre (per garantire la trasmissione posteriore attraverso l'ingranaggio centrale), perchè in curva ci sarebbero problemi. Io l'ho guardato bene l'ingranaggio anteriore e sembra non avere differenziali, quindi è un pezzo solidale fino alla ruota lato passeggero. All'interno del cambio ci deve essere un differenziale in grado di trasferire forza anche dalla ruota che slitta a quella ferma (tipo tosen o lsd). Forse un differenziale di quelli precaricati (tipo lsd) ma che non ha bisogno di olio speciale. L'unica è questa... attendo conferme o smentite.

_________________
RAVCAT 20D4D 116CV ANNO 2002 PRE-REST SOL (TORSEN)


Top
 Profilo  
Rispondi citando  
MessaggioInviato: 14 febbraio 2013, 10:00 
Ammetto che tutta la pagina due me la ero fumata.... :cry: .

C'è da dir che, con il tipo di trasmissione del rav, basta una ruota sollevata per arrestarlo il più delle volte durante la marcia.
Ma non mi par d'aver notato differenze nelle volte in cui mi sono trovato con una anteriore destra o sinistra sollevata, l'arresto è sempre stato più immediato di quando invece si tratta di una ruota posteriore, perchè oltre al viscoso ad aiutar l'avanzamento ci si mette in mezzo il torsen.
Ma quindi sto benedetto ferguson dove è messo???
Dopo la scatola di rinvio????
Nel pezzo grigio chiaro dove c'è anche il supporto sotto?

Io ora ho trovato questo esploso che fa veder dove c'è il diff ferguson, ma anche qui, visto così non mi chiarisce mooolto le idee...
Ma se pensi che da dove hai smontato tu l'ingranaggio esce a dx il trascinatore per il semiasse destro e dall'altra parte del cambio il trascinatore per il semiasse sinistro... non può esser che nel cambio all'uscita dell' albero secondario c'è un ingranaggio che va sulla corona del diff anteriore, che a sua volta a cascata va al ferguson e poi al torsen??
Ti allego un paio di schemi...


Allegati:
cambioeslp.png
cambioeslp.png [ 27.09 KiB | Osservato 13230 volte ]
DiffCentr.JPG
DiffCentr.JPG [ 185.47 KiB | Osservato 13230 volte ]
Top
  
Rispondi citando  
MessaggioInviato: 14 febbraio 2013, 10:56 
Non connesso
Smanettone SITO
Smanettone SITO
Avatar utente

Iscritto il: 5 novembre 2006, 1:52
Messaggi: 4632
Località: VENEZIA
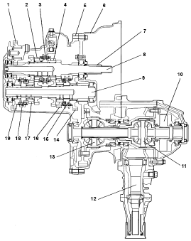
ZioPonch, sarebbe utile della prima figura, sapere quei numeri a cosa corrispondono. Siamo sicuri che è il nostro RAV4 quello?
Il cambio mi pare quello che esce subito dopo la campana della frizione, poi subito sotto c'è il diff anteriore e poco più a destra il centrale. Ma non vedo il FErguson :roll:


Top
 Profilo  
Rispondi citando  
MessaggioInviato: 14 febbraio 2013, 18:06 
Eh.... io ho semplicemente cercato gearbox rav4 su google... e la prima immagine era linkata dentro un forum ammerigano di ravvisti....
La seconda è l'esploso del nostro modello... ma non capisci dove è collocata.... : Hurted :


Top
  
Rispondi citando  
MessaggioInviato: 14 febbraio 2013, 21:37 
Non connesso
Avatar utente

Iscritto il: 29 maggio 2012, 19:17
Messaggi: 131
Località: Catanzaro
Finalmente ho capito il tutto. Alcune cose che ho detto erano sbagliate, e grazie a ZioP ho fatto chiarezza.
Ecco la foto chiarificatrice, già vista in precedenza... sono i 2 pezzi che si vedono nell'esploso posto sopra.
Quindi se il rav alza la ruta anteriore sinistra (lato guida) si resta fermi perchè il differenziale libero (anteriore) non fa girare il giunto e la ruota anteriore passeggero ad essa connessa (manca trazione all'asse posteriore). Se invece si alza quella del lato passeggero questa girera a vuoto assieme al giunto viscoso che manda trazione all'asse posteriore.
Sembra strano ma questa pare la logica. Unica cosa è fare la prova per confermare l'ipotesi, anche se non mi sembra corretta in quanto la ruota lato passeggero sarebbe costretta a girare in maniera uguale alle posteriori... mmh.. :|
P.s. giunto visco detto anche ferguson.


Allegati:
cambi e rinv mod.jpg
cambi e rinv mod.jpg [ 40.22 KiB | Osservato 13227 volte ]
rav 4 II mod ok.jpg
rav 4 II mod ok.jpg [ 88.56 KiB | Osservato 13227 volte ]

_________________
RAVCAT 20D4D 116CV ANNO 2002 PRE-REST SOL (TORSEN)
Top
 Profilo  
Rispondi citando  
MessaggioInviato: 14 febbraio 2013, 22:24 
Non connesso
Smanettone SITO
Smanettone SITO
Avatar utente

Iscritto il: 5 novembre 2006, 1:52
Messaggi: 4632
Località: VENEZIA
Ma le lamelle del Ferguson dove sono finite??? il ferguson non è fatto solo dell'ingranaggio della seconda foto.....giusto???? :roll:


Top
 Profilo  
Rispondi citando  
MessaggioInviato: 14 febbraio 2013, 22:49 
Non connesso
Avatar utente

Iscritto il: 29 maggio 2012, 19:17
Messaggi: 131
Località: Catanzaro
Le lamelle stanno dentro all'ingranaggio, ma non si vedono. Altri ferguson non ne vedo...

_________________
RAVCAT 20D4D 116CV ANNO 2002 PRE-REST SOL (TORSEN)


Top
 Profilo  
Rispondi citando  
MessaggioInviato: 15 febbraio 2013, 0:54 
Non connesso
Smanettone SITO
Smanettone SITO
Avatar utente

Iscritto il: 5 novembre 2006, 1:52
Messaggi: 4632
Località: VENEZIA
piston ha scritto:
Le lamelle stanno dentro all'ingranaggio, ma non si vedono. Altri ferguson non ne vedo...

Mi pare troppo poco spesso per accogliere sufficienti lamelle per un Ferguson...


Top
 Profilo  
Rispondi citando  
MessaggioInviato: 15 febbraio 2013, 10:01 
piston ha scritto:
Finalmente ho capito il tutto. Alcune cose che ho detto erano sbagliate, e grazie a ZioP ho fatto chiarezza.
Ecco la foto chiarificatrice, già vista in precedenza... sono i 2 pezzi che si vedono nell'esploso posto sopra.
Quindi se il rav alza la ruta anteriore sinistra (lato guida) si resta fermi perchè il differenziale libero (anteriore) non fa girare il giunto e la ruota anteriore passeggero ad essa connessa (manca trazione all'asse posteriore). Se invece si alza quella del lato passeggero questa girera a vuoto assieme al giunto viscoso che manda trazione all'asse posteriore.
Sembra strano ma questa pare la logica. Unica cosa è fare la prova per confermare l'ipotesi, anche se non mi sembra corretta in quanto la ruota lato passeggero sarebbe costretta a girare in maniera uguale alle posteriori... mmh.. :|
P.s. giunto visco detto anche ferguson.


E di questo video come lo spieghi?

http://www.youtube.com/watch?v=QU1oIJBWp-c
http://www.youtube.com/watch?NR=1&v=lAm ... =endscreen


Top
  
Rispondi citando  
MessaggioInviato: 16 febbraio 2013, 12:51 
Non connesso
Avatar utente

Iscritto il: 29 maggio 2012, 19:17
Messaggi: 131
Località: Catanzaro
Ho rivisto un pò di esplosi, che purtroppo non fanno vedere tutti i minimi particolari, però ho risolto il problema della ruota lato passeggero... In pratica è collegata al differenziale nel cambio (diff. anteriore) tramite quel tondo pieno (cerchio rosso in foto) che passa all'interno del nostro ferguson e può girare liberamente senza interferire con il movimento del ferguson stesso ("diff. centrale"). Quindi in tal modo non ci sono problemi per la ruota con poca aderenze, in quanto al posteriore arriva ugualmete la trazione attraverso la presa diretta del differenziale anteriore e del ferguson che slitta quando si è in curva per evitare sforzi alla trasmissione (come avviene quando si blocca il differenziale centrale). Il ferguson infatti costa 1.400 euro, un pò troppo per essere un semplice pezzo di ferro forato, con sopra avvitato l'ingranaggio per la trasmissione posteriore, che ne dite?
L'ho beccato dai!!!! :yeeee:
Solo avendo foto dettagliate di quel pezzo si capisce che è un ferguson.


Allegati:
transfer box rav 4 II mod.jpg
transfer box rav 4 II mod.jpg [ 111.02 KiB | Osservato 13208 volte ]

_________________
RAVCAT 20D4D 116CV ANNO 2002 PRE-REST SOL (TORSEN)
Top
 Profilo  
Rispondi citando  
MessaggioInviato: 24 febbraio 2013, 21:30 
Mi gira un po' le scatole... ma è così... l'olio che cammbiavo nel "viscoso" non era altro che la scatola di rinvio per l'albero posteriore....
Per cui posso metterci dell'olio normale e additivarlo.... : Andry :

E il viscoso non ha manutenzione..... Peggio per lui! : Fuck You :


Top
  
Rispondi citando  
MessaggioInviato: 21 gennaio 2014, 16:29 
Non connesso

Iscritto il: 28 febbraio 2012, 19:49
Messaggi: 24
Salve ragazzi non vorrei fare il guastafeste ma nel mio manuale manutenzione dice sia per il rinvio che per il differenziale posteriore olio ipoidi api GL5 80W-90 INVECE nella trasmissione olio GL4 o GL5 75W 90,di conseguenza il castrol hypoyd va bene per il rinvio avendo caratteristiche GL5 ed è adatto pure per il differenziale posteriore,solo l anteriore è differente o sbaglio? Nella seconda pagina è stato postato lo stesso olio per la trasmissione e per il differenziale posteriore.. (o c è stato un errore gol nostro manuale è differente)

Rav4 D4D 2002

_________________
RAV4 D4D 2002 sol levante TORSEN


Top
 Profilo  
Rispondi citando  
Visualizza ultimi messaggi:  Ordina per  
Apri un nuovo argomento Rispondi all’argomento  [ 101 messaggi ]  Vai alla pagina Precedente  1, 2, 3, 4, 5, 6, 7  Prossimo

Tutti gli orari sono UTC + 1 ora [ ora legale ]


Chi c’è in linea

Visitano il forum: Nessuno e 5 ospiti


Non puoi aprire nuovi argomenti
Non puoi rispondere negli argomenti
Non puoi modificare i tuoi messaggi
Non puoi cancellare i tuoi messaggi
Non puoi inviare allegati

Cerca per:
Vai a:  
POWERED_BY
Traduzione Italiana phpBBItalia.net basata su phpBB.it 2010